Hallo zusammen,
was macht man heute gutes für seinen Zetti. Nun ja, da er im Stau anfängt immer mal wieder heiß zu laufen wollte ich das nun endlich mal angehen und bin dabei die Basics zu checken. Offensichtliche Schäden, dreht der Lüfter, usw. Dabei macht man natürlich auch einen Ausflug zum Sicherungskasten und schaut ob alle Sicherungen noch funktionieren.
Konkret hab ich im Deckel des Sicherungskastens einen Zettel mit der Beschreibung aller Sicherungen und als Version? Ein großes "G". Siehe Bild
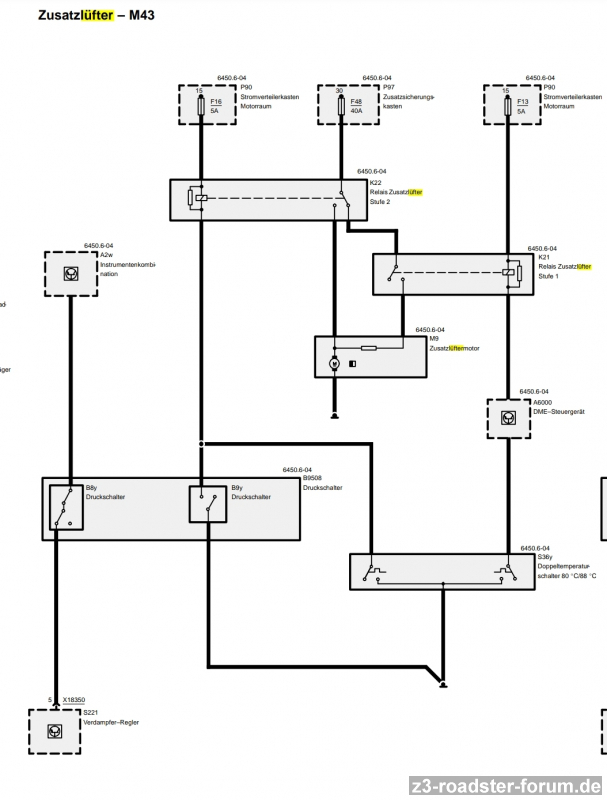
Die Sicherungen für den Zusatzlüfter sind laut Plan 16, 40 und 48.
Und hier kommt der irritierende Teil.
In 40 ist gar keine Sicherung drin. Hab mich da schon gefreut und gedacht, dass ist ja mal ein einfaches Problem, aber wenn man da ne Sicherung reinmacht, dann wackelt die nur rum. hat einfach viel zu viel Spiel. Wie wenn die absichtlich leer bleiben soll.
Als nächstes hier im Forum die Schaltpläne geprüft und für mein Auto 1.9i von 2001 sollte diese eigentlich auch über die Sicherungen 13, 16 und 48 abgesichert sein. Passt auch perfekt mit diesem Thread hier zusammen: https://www.z3-roadster-forum.de/forum/viewtopic.php?f=18&t=21845&p=185388&hilit=temperaturschalter#p185388
Zudem sollte laut Bild auch ne Sicherung für eine Wasserpumpe Motorsport drin sein unter der Nummer 54. Jow. 1.9i und Motorsport... davon abgesehen hab ich die Sicherungsbänke 51-54 gar nicht.
Kann es denn sein, dass ich (warum auch immer) einen falschen Aufkleber für den Sicherungskasten im Auto habe?
Hat dieses "G" überhaupt eine Bedeutung?
Falls jemand einen 1.9i von 2001 hat wäre ich für ein Vergleichsfoto sehr dankbar.
Viele Grüße
-Chaos
checken. Über das Menü dort konnte ich ihn ein und ausschalten. Das schließt schon mal sehr viele Fehlerquellen aus. Bleiben im Grunde noch dieser Temperaturschalter, das zweite Relais oder eventuell ein gebrochenes Kabel / kaputter Stecker. In Anbetracht dessen, dass der Lüfter gar nicht angeht während der Fahrt tippe ist auf den Temperaturschalter.


